Recruitment

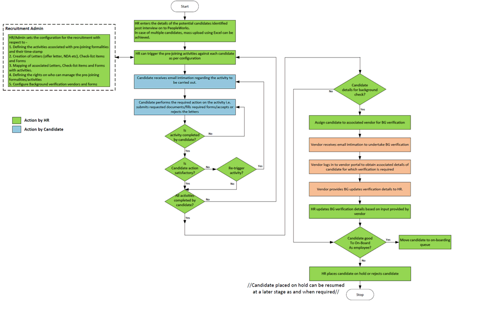
The recruitment page allows you to complete the pre-joining formalities for prospective employees.

On finalizing the job offers and inducting the candidates, the new employees are on boarded.

When a candidate applies for a job in the organization, important information about the candidate such as personal details, professional details and contact details are uploaded.

The details are then forwarded to the HR workspace where various activities as per the recruitment process are triggered.

Once an activity in the recruitment process is completed, the next activity is triggered and the requisite procedures in that stage of the process are completed.

Finally, the employee is on boarded.

 

Click to view the recruitment workspace flowchart

 

As an HR person, you can add and manage the candidate details by using the Recruitment submenu.

You can verify the candidate details and upload proofs submitted by the candidate using this submenu.

You can also update the status of recruitment of a candidate and perform other related activities such as giving offer letters or assigning a vendor for verification of candidate details.

 

 

Click to know more

Recruitment Workspace

Candidate Details